欢迎访问776net必赢官网网站!

新闻动态
当前位置是: 首页 -- 新闻动态 -- 正文

我院2011年科研成果喜获丰收

发布日期:2011-12-09   点击量:

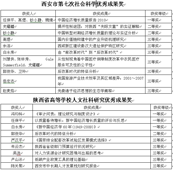
经过努力,我院2011年科研工作成绩喜人。一是科研获奖数量有所增加,获奖层次不断提高。经统计,全院一年共获各类科研奖励35项,其中省部级19项、厅局级9项、其他7项。有代表性的获奖是:何炼成、姚惠琴等《西部经济十年发展报告及2009年经济形势预测》、白永秀、任保平的《新中国经济学60年(1949-2009)》获陕西省第十次哲学社会科学优秀成果一等奖;任保平等的《中国经济增长质量报告2010》获西安市第七次社科优秀成果一等奖;任保平的《以质量看待增长:新中国经济增长质量的评价与反思》、郭俊华的《后改革时代的特征分析》、钞小静的《中国经济增长质量的测度》陕西省第十次哲学社会科学优秀成果奖二等奖;白永秀、任保平等的《以西安为中心的关中城市群研究》获陕西省科学技术奖二等奖。

二是科研项目的申报取得新的进展。获纵向科研项目35项,横向项目60项,横向项目到款金额1000余万元。其中,获批国家社会科学基金项目2项、省部级社科项目20项、厅局级项目13项。具有代表性的是:郭俊华的《西部地区统筹城乡经济一体化的类型分析与经验研究》和赵勇的《城市群多重均衡与区域协调发展研究》获批国家社科基金。

中国·必赢776net(股份)有限公司-官方网站 版权所有    地址:中国·西安郭杜教育产业园区学府大道1号    邮编:710127   邮箱:jgxy@nwu.edu.cn    电话:86-029-88308227       后台登陆